简体版
|
繁体版
支持IPv6
集
网站首页
本市动态
区县快讯
专题栏目
政府信息公开
互动交流
网上办事
26843693
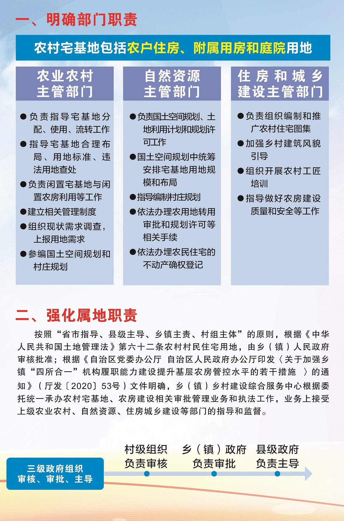
一张图看懂农村宅基地和农房审批管理工作
20
桂林市农业农村局农村合作经济指导科
桂林市农业农村局农村合作经济指导科
2023-06-01
241379
农村宅基地专栏
当前位置:
首页
>
专题栏目
>
农村宅基地专栏
一张图看懂农村宅基地和农房审批管理工作
2023-06-01 16:48 来源:桂林市农业农村局农村合作经济指导科 作者:桂林市农业农村局农村合作经济指导科
我要收藏
公共资源调用站点
文章分享
分享
微信
头条
微博
空间
qq
【字体:
大
中
小
】
打印
文件下载:
关联文件: